公开招标?邀请招标?竞争性谈判?一文详解三种招投标方式!
https://zhuanlan.zhihu.com/p/302341854?utm_id=0
公开招标,邀请招标,竞争性谈判都是常见的招投标方式,但是很多伙伴对于其含义以及适用范围,甚至特点和难易程度也不了解,为了帮助招投标人理解,下面将三者汇总起来,并进行了两两对比,一起来看看!
一、公开招标
1、公开招标(Open Tendering)是指招标人在公开媒介上以招标公告的方式邀请不特定的法人或其他组织参与投标,并向符合条件的投标人中择优选择中标人的一种招标方式。

2、需符合的条件
根据这一条的规定,公开招标需符合如下条件:
招标人需向不特定的法人或者其他组织(有的科研项目的招标还公开招标可包括个人发出投标邀请。招标人应当通过为全社会所熟悉的公共媒体公布其招标项目、拟采购的具体设备或工程内容等信息,向不特定的人提出邀请。任何认为自己符合招标人要求的法人或其他组织、个人都有权向招标人索取招标文件并届时投标。采用公开招标的,招标人不得以任何借口拒绝向符合条件的投标人出售招标文件,依法必须进行招标的项目,招标人不得以地区或者部]不同等借口违法限制任何潜在投标人参加投标。公开招标须采取公告的方式,向社会公众明示其招标要求,使尽量多的潜在投标商获取招标信息,前来投标,从而保证公开招标的公开性。实际生活中人们经常在报纸上看到"XXX招标通告",此种方式即为公告招标方式。采取其他方式如向个别供应商或承包商寄信等方式招标的都不是公告方式,不应为公开招标人所采纳。招标公告的发布有多种途径,如可以通过报纸、广播、网络等公共媒体。公开招标的优点在于能够在最大限度内选择投标商,竞争性更强,择优率更高,同时也可以在较大程度上避免招标活动中的贿标行为,因此,国际上政府采购通常采用这种方式。3、公开招标的方式
招标项目的建设规模:项目占地约3730平方米。城市连接道路长度约1733米,宽24米(含 人行道约6米)包含路基、边坡、挡土墙、排水、照明等。本项目工程部分估算造价约720万元。技术标准:城市次干道1级设计周期:设计合同签订后30日历天内完成初步设计并审查合格;初步设计审查通过后90日历天内完成施工图设计及概算编制并审查合格。招标范围:本项目的初步设计(含方案设计优化)、施工图设计及与之相关的设计评审工作、概算编制、施工全过程中的配合服务工作等。4、公开招标的优点
公开招标的优点在于能够在最大限度内选择投标商,竞争性更强,择优率更高,同时也可以在较大程度上避免招标活动中的贿标行为,因此,国际上政府采购通常采用这种方式。二、邀请招标
邀请招标也称选择性招标,是由采购人根据供应商或承包商的资信和业绩,选择一定数目的法人或其他组织(不能少于3家),向其发出投标邀请书,邀请他们参加投标竞争,从中选定中标供应商的一种采购方式。

在下列情形之一的,经批准可以进行邀请招标:
一是涉及国家安全、国家秘密或者抢险救灾,适宜招标但不宜公开招标的;二是项目技术复杂或有特殊要求,或者受自然地域环境限制,只有少量潜在投标人可供选择的;三是采用公开招标方式的费用占项目合同金额的比例过大的。
邀请投标程序:
国家重点建设项目的邀请招标,应当经国家国务院发展计划部门批准;地方重点建设项目的邀请招标,应当经各省、自治区、直辖市人民政府批准。
全部使用国有资金投资或者国有资金投资占控股或者主导地位的并需要审批的工程建设项目的邀请招标,应当经项目审批部门批准,但项目审批部门只审批立项的,由有关行政监督部门审批。
二、竞争性谈判
1、竞争性谈判,是指采购人或代理机构通过与多家供应商(不少于三家)进行谈判,最后从中确定中标供应商。在一些情况下,采购对象的性质或采购形势的要求,公开招标方式并不是实现政府采购经济有效目标的最佳方法,必须采用其他采购方式予以补充,其中竞争性谈判采购是一种主要方法。政府采购中的谈判是指采购人或代理机构和供应商就采购的条件达成一项双方都满意的协议的过程。与公开招标方式采购相比,竞争性谈判具有较强的主观性,评审过程也难以控制,容易导致不公正交易,甚至腐败,因此,必须对这种采购方式的适用条件加以严格限制并对谈判过程进行严格控制。
2、《政府采购法》法规定的含义
共规定了四种情形,凡是符合这四种情形之一的货物或者服务采购,可以依照本法采用竞争性谈判方式采购。具体含义如下:
第一种情形的含义。第一种情形是指,经公开招标或邀请招标后,没有供应商投标,或者有效投标供应商数量未达到法定数量,以及重新招标未能成立的。招标失败的几种情况:一是招标后没有供应商投标;二是招标后有效投标供应商没有达到法定的三家以上,或者是投标供应商达到了三家以上,但其中合格者不足三家的;三是再进行重新招标也不会有结果且重新招标不能成立的。
第二种情形的含义。第二种情形是指技术复杂或者性质特殊,不能确定详细规格或者具体要求的,主要是指由于采购对象的技术含量和特殊性质所决定,采购人不能确定有关货物的详细规格,或者不能确定服务的具体要求的,如电子软件开发与设计。
第三种情形的含义。第三种情形是指由于公开招标采购周期较长,当采购人出现不可预见的因素(正当情况)急需采购时,无法按公开招标方式规定程序得到所需货物和服务的。
第四种情形的含义。第四种情形主要是指采购对象独特而又复杂,以前不曾采购过且很少有成本信息,不能事先计算出价格总额的。
当出现上述任何一种情形时,法律允许不再使用公开招标采购方式,可以依照本法采用竞争性谈判方式来采购。
3、执行中应注意的问题
要体现竞争要求,谈判应保证适当的竞争,采购人应与足够数目即不少于三家的有效供应商进行谈判,以确保有效竞争。谈判条件不得有歧视性条款,公平对待所有参加谈判的供应商。必须是有效的供应商,有效主要是指符合采购人提出的货物和服务采购需求,且满足谈判条件的供应商。
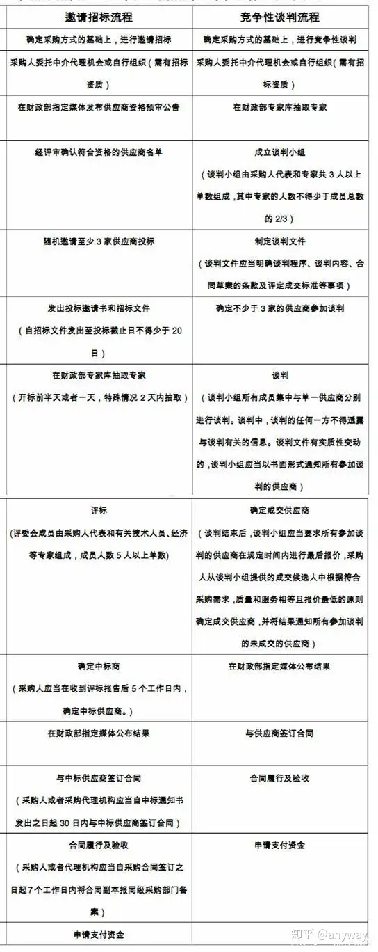
三、竞争性谈判与邀请招标的区别对比图表

四、公开招标与邀请招标对比
公开招标是公开发布招标信息,公开程度高,参加竞争的投标人多,竞争比较充分,招标人的选择余地大,当.然它的费用也较高,费时较多,程序较为复杂。
并且由于投标人众多, 一般耗时较长,需花费的成本也较大,对于采购标的较小的招标来说,不宜采用公开招标的方式;另外还有些专业性较强的项目,由于有资格承接的潜在投标人较少,或者需要在较短时间内完成采购任务等,最好也采用邀请招标的方式。
邀请招标是在有限的范围内发布信息,进行竞争,虽然可以选择,但选择余地不大,它的费用和时间都可以省一些,但作弊的机会可能要多些。因此,在招标投标法中对这两种招标方式是鼓励采用公开招标方式,但也考虑在某些特定的情况可以采用邀请招标方式。所以在这部法律中规定,国家重点项目和地方重点项目不适宜公开招标的,经过批准可以进行邀请招标。这项规定的实质是要求在两种招标方式中尽可能地优先选用公开招标方式。
以上就是三种招投标方式的相关内容了,三种方式都有各自的特点和适用范围,希望大家能够多多了解,对于投标也能起到帮助作用,收藏此文!以备不时之需吧!

